UX Playbook

Building Foundations for Team Efficiency and Growth

As Lead Product Designer, I mobilized a distributed team to co-create a living Playbook that elevated consistency, mentorship, and visibility of UX across the organization.

The Challenge

In 2020, our 20+ designer team, dispersed across San Francisco, New York, and London, faced workflow fragmentation, duplicated work, and limited visibility for UX within a tech-heavy culture. Remote isolation only heightened these issues.

The Opportunity

I proposed a UX Playbook as a way to address the recurring challenges and limiting our impact. The most pressing problems were:

  • Redundant work and duplicated efforts across teams

  • Inconsistent methods that made collaboration difficult

  • Gaps in onboarding and knowledge transfer

  • Limited visibility of UX practices across the organization

The Playbook would give us a foundation to reduce friction, scale our practice, and make design more accessible within the company.

Strategy

Approach

The Playbook was framed as a strategic initiative to directly address these problems while also advancing our team’s UX maturity. Drawing on Nielsen Norman Group’s model, I recognized our practice was in the emergent stage, talented individuals working in silos without consistent methods or visibility. The Playbook was designed to move us toward structured UX, where repeatable processes and shared practices become the norm.

  • Team-led effort - Leveraged the strengths of designers and enabled subject-matter experts to shape content.

  • Research-driven - Used surveys and interviews to surface challenges like duplication, inconsistent methods, and choosing the right UX methods.

  • Outcome-focused - Set success metrics to ensure the Playbook’s value justified the time and effort invested.

  • Scalable system - Built in Zeroheight with version control, modular content, and feedback loops to evolve over time.

Personas

The Strategist • The Curious • The Visionary

Based on team surveys, I created three personas to reflect the range of experience across the team. They provided a shared language for balancing strengths and working styles, visualized with Animal Crossing characters as a lighthearted touch during remote collaboration.

For the MVP, the Strategist was the primary persona. By centering their needs, the Playbook equipped experienced designers with clearer tools to communicate value, set standards, and mentor peers, while also helping us refine priorities for the MVP and focus on the outcomes that mattered most.

“My designs are generally informed by research, but it can be challenging to translate how my rigorous process provides value to the larger product strategy and justify time for it.” – The Strategist

Process

Over four months, our working group created and refined the Playbook while keeping the wider organization engaged.

  • Monthly leadership reviews kept progress visible and secured ongoing support

  • Cross-team updates built early awareness and interest within product teams

  • In-flight testing let designers apply methods in real projects and bring back feedback for refinement

By launch, the Playbook was already in active use and recognized as a valuable resource by both design and cross-functional product teams.

Implementation

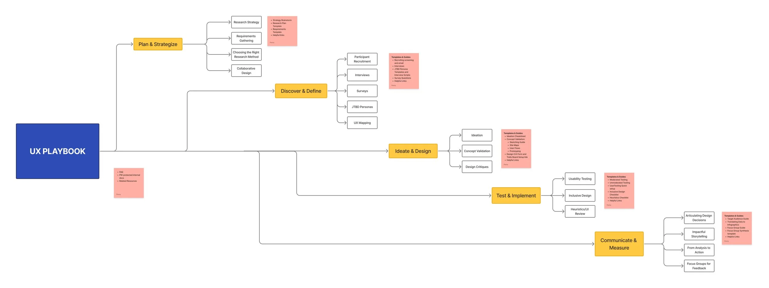
Site Map

The Playbook was organized around the phases of our UX process: planning, discovery, ideation, testing, and communication. This mirrored how we worked and gave designers an intuitive entry point to methods and tools.

Contents: Methods and Templates

For the initial launch, we prioritized about 30 unique assets based on team needs surfaced in surveys and workshops. Designers contributed from their own areas of expertise, developing methods, guides, and templates that addressed pressing needs while laying the groundwork for future growth.

Outcome & Impact

The UX Playbook launched in October 2020 as an MVP to address alignment, handoffs, and onboarding. While I led the initiative, it became a shared starting point for how designers planned work and collaborated with product and engineering.

Designers used the methods in workshops and applied templates in live projects, which brought more consistency to teams and clearer visibility into UX decisions. Adoption relied on active facilitation, showing that the Playbook was a practice, not a static resource.

What we built

  • Guides for core UX methods

  • Reusable UX asset templates

  • Standards for documenting decisions

  • Tips for framing and communicating design decisions

What it enabled during my tenure

  • More consistent design execution

  • Faster onboarding

  • Stronger cross-functional participation

The Playbook proved the value of a common design language and improved collaboration while it was actively maintained

Reflection

This project taught me that tools alone do not change behavior. Sustainable impact requires governance, clear owners, and time carved out for facilitation and iteration. If I were launching this again, I would pair the Playbook with a formal operating model, including champions in each product area and a lightweight roadmap for ongoing updates.